Salutology
Salutology (sometimes referred to as salutogenesis, which is more the method) a concept developed by medical sociologist Aaron Antonovsky and further adapted by the Vienna School of Salutology, is the study of the origins and causes of health and well-being, as opposed to pathology, which focuses on disease. The methods used aim to identify, support, and strengthen factors that help individuals and communities maintain and enhance their well-being.
The integration of modern achievements in biology, such as the importance of neurological active metabolites of the gut microbiota ( such as mood and depression regulation epigenetically active butyrate and beta-hydroxy butyrate, serotonin regulating tryptophan, or neuropeptides ) will strongly improve the success of salutogy. According to modern thinking methods of salutology need to follow the concept of personalisation in health care.
Especially advances in the understanding of the function of the Brain- Gut – Immune – epigenetic axis will be of central importance for salutology
Methods for analysis of personal status, characteristics and dispositions:
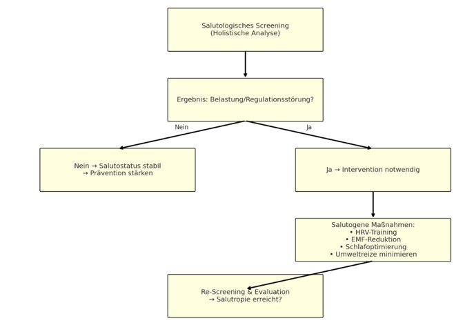
In medicine, diagnosis means the naming of a disease—that is, a state of disorder, dysfunction, or imbalance. In salutology, the science of health, the equivalent would be the naming of a state of health—that is, a state of order, regeneration, coherence, or vitality. To assess an individual’s state of order (physical, mental, emotional, energetic, and consciousness-related), measure salutogenic influencing factors (e.g., sense of coherence, regenerative capacity, resilience, HRV, and information field analysis), and identify salutodynamic potential for further development and health optimisation ( Peter Hauschild, 2025)
Salutognosis utilizes the following integrative methods: • Salutometric measurement methods (e.g., HRV, stress profiles, sleep quality) • Information field analyses (e.g., bioresonance, quantum resonance techniques, consciousness field mapping) • Systemic phenomenological methods (e.g., constellations, somatic markers, intuition, imagination) • Self-assessment tools (e.g., sense of coherence scales, resilience questionnaires, salutograms) • Energy-consciousness-oriented diagnostics (e.g., morphic fields, somatic intelligence, HR field analysis)
Main elements of an analysis:
Genetic analysis for potential genetic disposition for mood disorders >>>
For analysis of personalised aging see: >>>
Epigenetic analysis for the status of the gut-immune-brain axis, especially individual stress reactions >>>
Analysis of GI microbiota for potential imbalances of microbiota and their metabolites affecting mood and depression: >>>
Analysis using methods of traditional Chinese medicine ( TCM), as this is a very integrative analysis
Interventions
For salutogenic nutrition see >>>
Improvement of the GI microbiota producing beneficial metabolites for mood:
Probiotics and psychobiotics, which reduce inflammation, produce neurotransmitters (e.g., GABA, serotonin) such as products containing Lactobacillus rhamnosus, Lactobacillus plantarum, Bifidobacterium longum, and Bifidobacterium breve (in brands like Culturelle, BioGaia)
Postbiotics containing Butyrate, propionate, lactate; supplements like Butycaps or heat-killed Lactobacillus extracts
Plant-derived ingredients which are known to improve mood, depression, but also cognitive decline,
Products containing EGCG, ferulic acid, quercetin or apigenin
Useful products: for cognitive decline Iqtin >>>, ALLY, especially in the problem of depression , >>>
Breathing and Sleep Improvement
Proper breathing plays a vital role in improving sleep quality. Slow, deep breathing activates the parasympathetic nervous system, helping the body relax and prepare for rest. Practicing techniques like diaphragmatic breathing or the 4-7-8 method before bed can reduce stress and calm the mind. Nasal breathing, rather than mouth breathing, also promotes better oxygen exchange and prevents sleep disruptions. By making mindful breathing a nightly habit, many people experience deeper, more restorative sleep and wake up feeling more refreshed
Physical therapies: these are often based on the principle of hormesis >>>, the positive effect of a small, short stress
Red Light Therapy (Photobiomodulation)
Description: Uses low-level red or near-infrared light to stimulate cellular processes.
Benefits:
-
May support collagen production, skin health, and wound healing.
-
Possible improvement in muscle recovery and joint pain.
-
Can aid mitochondrial function, supporting energy metabolism.
Limitations:
-
Requires consistent use over time.
-
Limited access to high-quality devices.
-
Research is still developing on aging-specific outcomes.
Heat Therapy (e.g., Sauna, Infrared Sauna, Hot Baths)
These methods sound a bit old-fashioned, but combine heat and cryotherapy and may therefore be a simple, effective treatment
Description: Use of heat to increase circulation, promote relaxation, and support detoxification.
Benefits:
-
Supports cardiovascular health and blood pressure regulation.
-
May improve longevity markers (e.g., reduced all-cause mortality in sauna users).
-
Promotes detoxification via sweating and reduces stress.
Limitations:
-
Risk of dehydration and overheating.
-
Not suitable for people with certain heart or kidney conditions.
-
Needs regular access and time commitment.
Physical Exercise Therapy
Description: Includes strength training, aerobic exercise, and flexibility work.
Benefits:
-
Slows muscle loss (sarcopenia) and improves mobility.
-
Supports bone density, reducing fracture risk.
-
Enhances brain function and mood.
-
Improves insulin sensitivity and cardiovascular health.
Limitations:
-
Risk of injury without proper guidance.
-
Requires consistency and individualized programming.
-
It may be difficult for those with severe mobility issues or chronic pain.
Strengthening Interventions. Boosting the individual’s sense of coherence leads to better resilience and health.
Social coherence is also seen as a central factor for longevity in the bluezones concept >>>
Methods:
Cognitive-behavioural techniques to reframe negative thoughts
Mindfulness and meditation
Narrative therapy (helping people find meaning in their experiences)
Life skills and decision-making workshops
Enhancing General Resistance Resources (GRRs)
Helping individuals identify, access, and build their personal and social resources.
Methods:
Social support building (e.g., support groups or peer networks)
Coaching or mentoring
Personal goal-setting and reflection
Time management and coping strategy training
Health-Promoting Behaviour Programs
Encouraging healthy habits that reinforce both physical and psychological well-being.
Methods:
Analysis of the status of GI microbiota, metabolites and micro- and macro- nutrients
Analysis of aging processes according to the hallmark of aging >>>
Physical activity routines including a genetic-, epigenetic analysis of the perso nal athletic type
Healthy eating education, including individual-specific potential need of pro-, pre-, post- and psychobiotics or epigenetically active Polyphenol additives
Sleep hygiene coaching including the analysis of the chronotyp
Stress reduction programs. Use of genetic-, epigenetic analysis of the stress status
Self-care practices
Meaning-Making and Purpose Exploration
Helping individuals discover or reconnect with purpose and values, which boosts the “meaningfulness” component of SOC.
Methods:
Reflective writing or journaling, Guided life-purpose exercises, Volunteering or helping others
Spiritual or philosophical exploration
Salutogenic Coaching and Counseling
Professionals trained in salutogenic approaches guide individuals in building strengths and navigating challenges.
Methods:
Motivational interviewing, Positive psychology coaching, Solution-focused therapy
Personal Health Assessment and Monitoring
Using salutogenic tools to assess strengths and track progress toward better health.
Methods:
SOC scale assessments (e.g., SOC-13 or SOC-29), Self-assessment of life satisfaction or resilience
Personalized health planning
more information >>>, >>>
Physical Activity (PA) as a Salutogenic Resource
Enhancing the Sense of Coherence (SOC) Through Movement
-
Comprehensibility: Physical activity (PA) becomes more understandable when individuals grasp what to do and how it affects them. Structured PE programs with clear goals reinforce this clarity
-
Manageability: Success in PA raises confidence—be it through skill acquisition or gradual intensity adjustments. This increases belief in one’s capacity to handle challenges, a key SOC dimension
-
Meaningfulness: Engaging in valued, enjoyable PA—whether sports, active commuting, or group exercise—adds purpose. When PA aligns with individual interests, it transforms from chore to meaningful asset
Insights from the 2021 Study on Older Adults
The linked article (“Physical activity as a health resource…”) explores how older adults perceive meaningful health resources from PA Oxford Academic+8Taylor & Francis Online+8PMC+8. Key findings include:
Physical benefits: Better mobility, stamina, and pain reduction.
Mental well-being: Boosted mood, stress relief, cognitive clarity.
Social connectedness: Companionship, community, shared experiences.
Identity and purpose: Feeling capable and active in later life.
These dimensions directly strengthen all three SOC components—enhancing one’s resilience and moving individuals toward the “health” end of Antonovsky’s continuum
A Salutogenic Model in Practice
-
Educational settings: Schools that adopt a salutogenic PE model focus on empowering students—clarifying tasks, building abilities, and fostering purpose through choice and voice—enhancing SOC from a young age
-
Community & public health: Offering accessible, meaningful PA—like urban walking groups, school-based agency, or affordable programs—intentionally builds health resources, not just combating disease
Complementary Neurobiological Evidence
Regular PA is not only conceptually salutogenic but biologically beneficial:
-
Enhances neuroplasticity, BDNF, IGF‑1, and VEGF signaling—supporting stress resilience and cognitive health Taylor & Francis Online+11SpringerLink+11ResearchGate+11Wikipedia.
-
Boosts mood and reduces anxiety via endorphins and endocannabinoids.
-
Lowers stress reactivity (e.g., cortisol), further reinforcing SOC
These mechanisms underpin PA’s ability to make life more manageable and meaningful at a physiological level.







